

Brit tudósok megírták, hogy a nők általában 46 éves koruk környékén vágatják rövidre frizurájukat egy "érettebb" megjelenés érdekében. Megnéztük a dolog teljes ellentétét. Milyen férfiak ragaszkodnak hosszú tincseikhez?
Egy 2.000, negyven év feletti nő bevonásával zajló felmérés szerint, a hajhossz még a hajszínnél is lényegesebb kérdés a nagy ötvenes felé közelítve. Elegáns és divatos megoldást találni embert próbáló feladat. A fakulás és az őszüléssel folytatott folyamatos küzdelem, sokakat egy egyszerűbb megoldás irányába hajt.

Advertisement
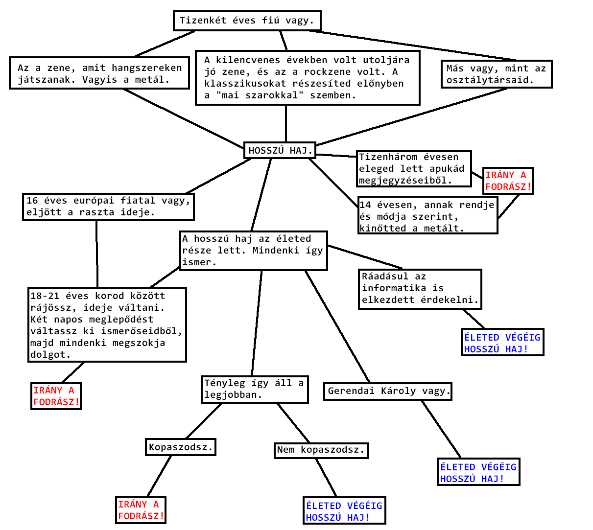
A brit tudósok tévedhetnek, a rákosszentmihályi tudósok viszont soha.
Ki is dolgoztak egy ábrát a hosszú hajú férfiak életének megértéséhez:
